❚ 业务场景:
客户面临的问题:
・为了在海外制造中心展开标准业务,需要世界标准的生产管理系统
・系统展开后,需要全球化的运用支持
・新工厂从启动的时候开始,把使用、入门、运用成本降到最低
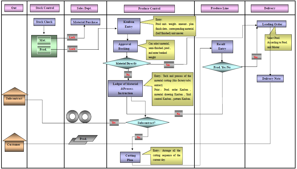
❚ 系统功能:
・在客户现有系统基础上重新进行定制化。功能追加。
・月结功能、条码功能追加(出入库、检品、盘点)、后补生产方式对应强化
・强化品质管理功能、提高画面操作性、操作记录功能等
・多语言对应(英语、中文、日语)
・在中国构建服务中心。导入ITIL标准。

❚ 业务场景:
客户面临的问题:
・为了在海外制造中心展开标准业务,需要世界标准的生产管理系统
・系统展开后,需要全球化的运用支持
・新工厂从启动的时候开始,把使用、入门、运用成本降到最低
❚ 系统功能:
・在客户现有系统基础上重新进行定制化。功能追加。
・月结功能、条码功能追加(出入库、检品、盘点)、后补生产方式对应强化
・强化品质管理功能、提高画面操作性、操作记录功能等
・多语言对应(英语、中文、日语)
・在中国构建服务中心。导入ITIL标准。
